How to configure the system clock
The system clock is used by all the applications on the unit as both a time reference for different functional operations such as application of Over Air Commands, but also for recording log entries and events.
To confirm events and logs are synchronized across a system it is often desirable for customers to synchronize the system clocks of all units within the system to a known reference clock.
Where all the units are co-located or where all units have access to a reliable ethernet connection the synchronization is often performed using an NTP source.
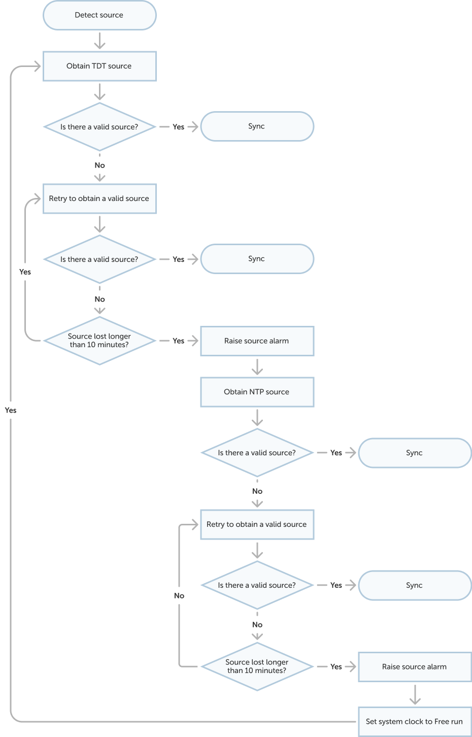
Where units are remote, or a network connection is not reliable, it is possible to synchronize the system using the TDT within the transport stream.
Operating modes
The following Time Source operating modes can be configured from the System Settings page on the web UI.
- Free running
- NTP
- PTP
- TDT
All services and functions running on the server use a single system clock and will be affected by the system clock setting.
Free running
The time is set on the unit when the server is manufactured. The system clock will continue to increment based on the clock accuracy of the motherboard clock within the unit.
NTP
When set to NTP and a valid IP address of an NTP server has been configured, the server will attempt to adjust the system clock to be aligned to the time provided by the NTP messages.
If no valid NTP messages are received or if the messages stop after a period of time, the unit will free run from its current time. If the unit was previously adjusting, this adjustment will be stopped until valid NTP messages are resumed.
PTP
When set to PTP, the device will synchronize its system clock with a PTP Grand Master.
TDT
When set to TDT and a service has been selected containing a valid TDT component, the unit will attempt to adjust the system clock to be aligned to the time provided in the TDT.
Operation of locking the system clock to the incoming TDT is the same as for NTP. See Select the TDT source.
Initial status and set up

Select the TDT source
- Go to the Time sources section on the System Settings page.
- Select the TDT tab.
- Select the Service name from the drop-down menu.
- To set TDT as the time source, click on the Make active button, then click the Save button at the bottom of the page to save the change.
Configure NTP servers
- Go to the Time sources section on the System Settings page.
- Select the NTP tab.
- To add a new NTP server, click Add a new NTP server then enter the NTP server's IP address in the Address field then click Confirm.
- To update the IP address of an existing NTP server, click the Edit button next to that server, then update the IP address in the Address field.
- Confirm the changes by clicking on Confirm, then to save the changes, click the Save button at the bottom of the page.
- To set NTP as the time source, click on the Make active button, then click the Save button at the bottom of the page to save the change.
Configure PTP synchronization
Set up the system to operate in Free Running Mode
- Go to the Time sources section on the System Settings page.
- Select the Free Running tab.
- Click the Disable time synchronization button, then click the Save button at the bottom of the page to save the change.
Clock Detection

Clock Synchronization
